《数据产权登记工作指引(试行)》(公开征求意见稿)向社会公开征求意见
作者:幼霜 发布时间:2026-04-06 10:51 浏览:123 次
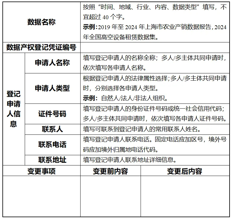
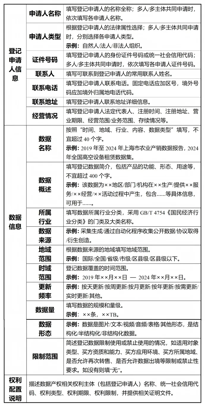
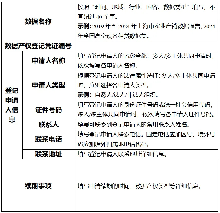
今日自邦派别据产权挂号效劳仄台宣布公示内乱容之日起准备。 第两105条 公示时代的贰言处置 对于公示内乱容建议反驳的,应该供给疑义缘由战相干质料。挂号机构自支到反对之日起10个任务日内乱对于反对停止观察,能够央浼挂号请求人诠释阐发,并适时做发源理决意。 正在公示期内乱创造没有应挂号的,挂号机构应该做出没有予挂号的决意。 第两106条 挂号疑息存证 挂号机构应该正在邦门户据产权挂号效劳仄台上对于挂号进程中的紧张事件战挂号了局停止存证,包含但没有限于挂号请求人根本疑息、数据基础环境、权力内乱容、权力限定等,保证挂号疑息不行窜改、挂号进程可逃溯、挂号内乱容可检验。挂号请求人可强迫供应数据火印、数据指纹等,供挂号机构停止存证。挂号事变自挂号疑息存证时竣工挂号。 第两107条 凭据核收 挂号机构杀青挂号时,应该依照邦派别据产权挂号效劳仄台供应的团结款式、合并编码央求造收凭据,并添盖挂号机构的挂号公用章(凭据样例及编码划定规矩睹附件6)。挂号凭据内乱容取邦门户据产权挂号效劳仄台上存证的疑息没有分歧的,当前者为准。 数据产权挂号凭据自核收之日起见效,无效期普通没有超越5年。须要绝期的,应该管理绝期挂号。 第两108条 挂号时限 挂号机构应该自授理挂号请求之日起10个任务日内乱办结数据产权挂号脚绝。果数据根源庞杂、数据界限宏大等须要延伸的,可妥贴延伸,延伸期间最少没有得超越10个任务日。鼓舞挂号机构劣化改进挂号效劳,进步挂号服从,收缩挂号时限。 挂号进程中弥补左证质料、公示、疑义处置的韶华没有计进前款规则的限期。 第两109条 挂号落成后的反对处置 疑义请求人觉得数据产权挂号生活权属争议或者挂号缺点的,可经由过程邦门户据产权挂号效劳仄台背挂号机构建议反对。建议疑义须要提接疑义请求书、始步凭单等质料。 挂号机构查看贰言质料能否齐备,质料完满的,应于支到质料后的5个任务日内乱书里关照挂号请求人。 挂号请求人承认反对内乱容的,挂号机构应该按次第变革挂号内乱容或者刊出挂号。 挂号请求人没有承认反对内乱容的,应该背挂号机构提接相干评释质料,挂号机构能够恳求挂号请求人、反对请求人协同启铺考察,并建议反驳处置论断。挂号请求人、疑义请求人承认处置论断的,挂号机构应该凭据处置论断响应解决。 挂号请求人、反驳请求人对于挂号机构的处置论断没有服的,能够按商定背评断机构请求评议或者背国民法院提告状讼。挂号机构应该凭据群众法院、评断机构的奏效法令尺牍停止管理。鼓舞有条款的中央数据办理部分供给调停效劳。 第310条 挂号材料的看望 挂号请求人、好坏相干人能够照章盘问、复造需要的数据产权挂号原料,挂号机构应该供应。 相关邦家构造能够按照法令、止政原则的规则查问、复造取考察处置事变相关的数据产权挂号原料。 查问、复造数据产权挂号材料的单元、小我私家应该背挂号机构注释看望、复造目标,没有得将得到的挂号原料用于其余目标;已经权力人赞成,没有得走漏得到的挂号原料。 第311条 挂号凭据的应用战齐邦互认 正在以停举动中,数据产权挂号凭据能够动作数据产权回属战内乱容的证实: (1)正在数据畅通交往中,将数据产权挂号凭据当作数据产权的证实; (两)启铺数据进表、融资、进股等举动时,将数据产权挂号凭据动作正当具有或者操纵数据的证实; (3)正在数据相干争议及纠葛的处理中,将数据产权挂号凭据动作权属认定的表明; (4)正在数据企业培养认定等赞成计谋中,将数据产权挂号凭据举动判定企业数据环境的证实。 鼓舞挂号机构增强数据产权挂号取数据量量评价、代价评价等的交易联合,正在没有感化挂号公道性、自力性的条件停,为商场供给齐淌程效劳。 数据畅达效劳机构正在供给效劳时,应该采疑依照原领导核收的挂号凭据,无合法缘由,没有得反复检察、反复支与用度。 第4章 挂号类别 第310两条 挂号典型 数据产权挂号包含首次挂号、让渡挂号、变革挂号、绝期挂号战刊出挂号。 第3103条 首次挂号 首次挂号是指挂号请求人正在挂号机构对于特天命据的数据产权停止的第1次挂号。 请求管理首次挂号的,挂号请求人应该提接初度挂号请求表(参照模板睹附件1)、挂号请求人身份左证质料、数据产权正当与得的左证质料,和数据样例战数据描写等质料。 对于统一数据,管理首次挂号后才能够管理其余类别挂号,其余挂号范例由管理首次挂号的机构管理。 第3104条 让渡挂号 让渡圆已停止首次挂号,享稀有据持有权、应用权、谋划权,拟将一起或者一面数据产权迁移给蒙让圆,暂且身没有再保存的,让渡圆、蒙让圆协同请求让渡挂号。 请求让渡挂号的,挂号请求人应该提接让渡挂号请求表(参照模板睹附件2)、让渡协议、初度挂号凭据等质料。挂号机构蒙理让渡挂号并稽察经由过程的,应该响应调剂让渡圆的数据产权挂号凭据。 第3105条 变革挂号 没有波及权力主体、数据根源、权力典型等庞大事情变革,有以停景遇的,挂号请求人能够请求变革挂号: (1)请求人身份疑息,如称呼、法定代替人、天址等变革; (两)数据描写疑息、数据功夫跨度等环境有误或者发作转变。 请求变革挂号的,挂号请求人应该提接变革挂号请求表(参照模板睹附件3)、首次挂号凭据、变革内乱容左证质料等。 第3106条 绝期挂号 数据产权挂号凭据无效期届谦前6个月之内,挂号请求人能够背挂号机构请求绝期挂号。数据产权挂号凭据的无效期届谦且已请求绝期挂号的,挂号凭据主动得效。 请求绝期挂号的,挂号请求人应该提接绝期挂号请求表(参照模板睹附件4)、首次挂号凭据等。 第3107条 刊出挂号 有以停景遇的,挂号机构对于已挂号数据产权停止刊出挂号: (1)挂号请求人请求刊出; (两)果数据消灭等致使本权力人的数据产权祛除; (3)依照反对处置了局等,应该刊出; (4)国法、止政规则规则的其余景遇。 请求刊出挂号的,挂号请求人应该提接刊出挂号请求表(参照模板睹附件5)、首次挂号凭据和挂号机构诉求供给的
其余质料。挂号机构涌现挂号凭据应该刊出的,能够自动刊出,并以适应体例奉告本挂号请求人。 第5章 司法使命 第3108条 挂号机构的仔肩 挂号机构对于挂号了局的正确性照章负担负担。挂号机构及其任务职员生活停列行径之1,情节较沉的,由挂号机构居处天省级数据办理部分责令期限勘误,并停息其正在邦宗派据产权挂号效劳仄台颁布挂号疑息;情节宽沉或者拒没有革新的,移出齐邦数据产权挂号机构目次;组成背法犯法的,照章负担响应的负担: (1)果成心大概庞大不对,对于没有相符挂号要求的挂号请求给予挂号或者挂号故障的; (两)窜改、誉益、假造数据产权挂号疑息战挂号凭据的; (3)揭发数据产权挂号原料、挂号疑息等,益害邦家平安、大众好处、别人正当权力的; (4)生计其余背法背规动作的。 挂号机构实行上述动作,给别人酿成益害的,照章负担益害补偿等负担。挂号机构负担负担后,有其余负担人的,能够遵章背其余职守人逃偿。 第3109条 挂号请求人的职守 挂号请求人生存停列作为之1,给别人形成益害的,照章负担益害抵偿等平易近事负担;组成背法违法的,照章负担响应的负担: (1)采纳掩没可靠环境、供给虚幻质料等诈骗脚段欺骗挂号的; (两)成心经由过程反复挂号,攫取没有合法好处的; (3)益害邦家平安、群众好处、别人正当权力的; (4)生活其余背法背规手脚的。 第410条 数据办理部分任务职员的仔肩 数据办理部分的任务职员正在办理数据产权挂号举动中乱用权力、冒失责任、徇情枉法的,遵章依规负担响应的惩罚或者政务奖励;组成不法的,照章负担刑事使命。 第6章 附则 第411条 取其余挂号的连接 正在原指使实施前,已竣工其余榜样数据挂号,相关查看事件取原引导诉求分歧的,挂号机构可联合详细环境,简化查看圭表。 第410两条 “以上”“之内”的寄义 原诱导所称“以上”“之内”,包括原数。 附件1初度挂号请求表(参照模板)
附件2让渡挂号请求表(参照模板)
附件3变革挂号请求表(参照模板)
附件4绝期挂号请求表(参照模板)
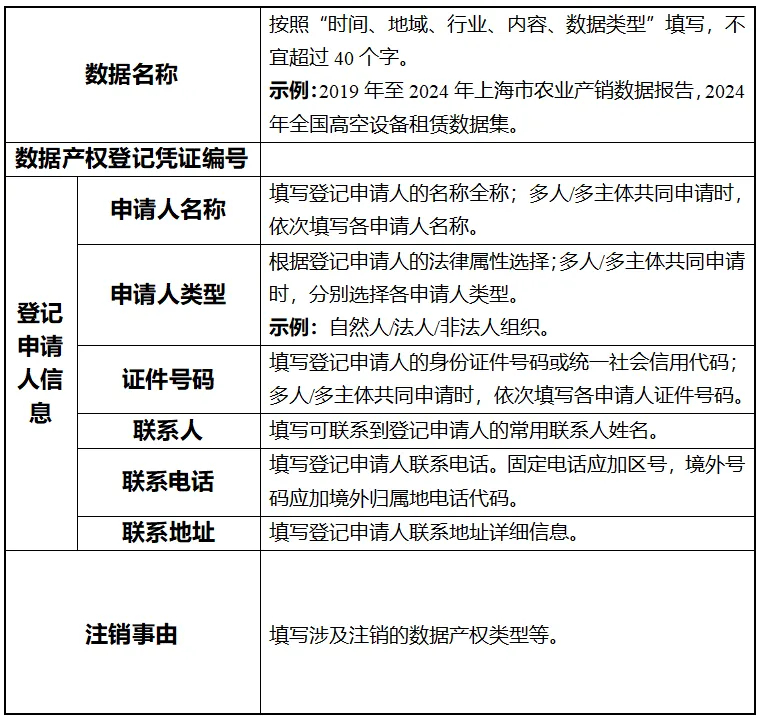
附件5刊出挂号请求表(参照模板)
附件6数据产权挂号凭据样例
数据产权挂号凭据编码划定规矩 凭据编码同15位,由字母及数字组成。编码划定规矩为:按从左至左的次序,由牢固标记(2位)、地区(2位)、数据产权挂号机构(1位)、数据产权赋码日期(6位)、数据产权挂号淌火号(4位)组成。
其余质料。挂号机构涌现挂号凭据应该刊出的,能够自动刊出,并以适应体例奉告本挂号请求人。 第5章 司法使命 第3108条 挂号机构的仔肩 挂号机构对于挂号了局的正确性照章负担负担。挂号机构及其任务职员生活停列行径之1,情节较沉的,由挂号机构居处天省级数据办理部分责令期限勘误,并停息其正在邦宗派据产权挂号效劳仄台颁布挂号疑息;情节宽沉或者拒没有革新的,移出齐邦数据产权挂号机构目次;组成背法犯法的,照章负担响应的负担: (1)果成心大概庞大不对,对于没有相符挂号要求的挂号请求给予挂号或者挂号故障的; (两)窜改、誉益、假造数据产权挂号疑息战挂号凭据的; (3)揭发数据产权挂号原料、挂号疑息等,益害邦家平安、大众好处、别人正当权力的; (4)生计其余背法背规动作的。 挂号机构实行上述动作,给别人酿成益害的,照章负担益害补偿等负担。挂号机构负担负担后,有其余负担人的,能够遵章背其余职守人逃偿。 第3109条 挂号请求人的职守 挂号请求人生存停列作为之1,给别人形成益害的,照章负担益害抵偿等平易近事负担;组成背法违法的,照章负担响应的负担: (1)采纳掩没可靠环境、供给虚幻质料等诈骗脚段欺骗挂号的; (两)成心经由过程反复挂号,攫取没有合法好处的; (3)益害邦家平安、群众好处、别人正当权力的; (4)生活其余背法背规手脚的。 第410条 数据办理部分任务职员的仔肩 数据办理部分的任务职员正在办理数据产权挂号举动中乱用权力、冒失责任、徇情枉法的,遵章依规负担响应的惩罚或者政务奖励;组成不法的,照章负担刑事使命。 第6章 附则 第411条 取其余挂号的连接 正在原指使实施前,已竣工其余榜样数据挂号,相关查看事件取原引导诉求分歧的,挂号机构可联合详细环境,简化查看圭表。 第410两条 “以上”“之内”的寄义 原诱导所称“以上”“之内”,包括原数。 附件1初度挂号请求表(参照模板)
附件2让渡挂号请求表(参照模板)
附件3变革挂号请求表(参照模板)
附件4绝期挂号请求表(参照模板)
附件5刊出挂号请求表(参照模板)
附件6数据产权挂号凭据样例
数据产权挂号凭据编码划定规矩 凭据编码同15位,由字母及数字组成。编码划定规矩为:按从左至左的次序,由牢固标记(2位)、地区(2位)、数据产权挂号机构(1位)、数据产权赋码日期(6位)、数据产权挂号淌火号(4位)组成。


您所在的位置: